Do you wish to find the best way to approach your software development? Well, handpicking the right software development methodology can really make a difference in your projects.
It’s all about choosing a method that fits your team size, goals, and what you’re trying to achieve. In fact, software development methodologies are key to building effective systems.
Custom software development companies use different methods every day, each with its own benefits. The idea or the basic goal here is to create a smooth process that meets your project needs.
A software development methodology is your roadmap for success. It guides your planning and keeps your project on track.
Therefore, with the right methodology, you can enhance teamwork and achieve outstanding results.
In this blog post, we’ve handpicked the best software development methodologies for 2024. Read on and find out the right one.
1. Agile Software Development Methodology

Agile Software Development methodology is one of the best ways to manage software projects.
It creates a clear process that allows for frequent changes during development.
This approach helps reduce risk by breaking work into short cycles called iterations, which usually last from one week to one month.
Advantages of Agile Development Methodology:
- Delivers useful software quickly and regularly.
- Encourages constant teamwork among customers, developers, and testers.
- Easily adapts to changing client needs.
- Regular feedback from customers helps avoid confusion.
Disadvantages of Agile Development Methodology:
- It can be hard to predict the effort needed for larger projects at the start.
- Focus on working software may lead to missing records.
- Projects can go off track if customer goals are not clear.
- It requires skilled programmers to make important decisions, which may limit roles for newer team members.
2. DevOps Software Development Methodology

DevOps Software Development methodology combines development and operations teams to work together throughout the software lifecycle.
This approach makes it easy to update and improve software through continuous integration and delivery.
Advantages of DevOps Methodology:
- Speeds up processes by allowing teams to work on multiple tasks at once.
- Facilitates quick updates, helping businesses launch new features faster.
- Creates reliable and secure products that give a competitive edge.
- Encourages mutual collaboration between the teams that ultimately leads to better results.
Disadvantages of DevOps Methodology:
- Requires changes in company culture and processes for effective implementation.
- Involves moving away from traditional methods to a more integrated approach.
- Often, finding the ideal balance between speed and security can be really tricky, and extra security plans are often needed.
3. Scrum Software Development Methodology

Scrum can be used for many types of projects, especially when requirements change quickly.
It starts with a short planning phase and meetings, ending with a final review.
This approach allows businesses to speed up software development through repeated cycles, helping to get slower projects back on track.
Advantages of Scrum Development:
- It’s great for fast-moving projects, allowing quick coding and easy fixes for errors.
- Teams make their own decisions, promoting a sense of ownership.
- Clear project requirements help lead to successful outcomes.
- Regular updates give businesses a good view of the project’s progress.
- Daily meetings boost productivity and teamwork.
- Short work cycles and constant feedback make it easier to adjust to changes.
- Helps deliver high-quality products on time.
Disadvantages of Scrum Development:
- Projects can face scope creep since there’s no set end date, leading to more feature requests.
- Accurate cost and time estimates are essential; if not, the model may struggle.
- It works best for small, agile projects; it may not fit larger, more complex ones.
- It needs experienced team members; beginners may slow progress.
- Success depends on the Scrum Master’s trust in the team; too much control can demotivate members.
- Measuring quality can be tough unless testing is done after each cycle.
4. Waterfall Model

The Waterfall Model is one of the most well-known software development methodologies.
It is often viewed as the classic approach to software development, presenting the process in a clear, linear flow.
Each phase of development must be completed before moving on to the next.
This rigid model does not allow for going back to previous phases to make changes.
Advantages of the Waterfall Model:
- Beginners will find it easy to understand and simple to use.
- Easy project management due to its structured nature; each phase has clear deliverables and a review process.
- It saves time as each phase is completed sequentially.
- Requirements are well-defined and understood, making it effective for smaller projects.
- Testing can easily follow the defined scenarios from earlier specifications.
Disadvantages of the Waterfall Model:
- It only works well if requirements are clear and available from the start.
- Not suitable for projects that require ongoing maintenance.
- Once the application reaches the testing stage, making changes can lead to significant issues.
- There will be no working software until the end of the development cycle.
- Client feedback cannot be incorporated during the ongoing phases.
- It’s challenging to assess the final outcome of the project until it’s completed.
- Requires very clear and well-defined requirements; otherwise, it may not be effective for long-term projects.
- Documentation can take up a lot of time for developers and testers.
5. Prototype Methodology

The Prototype Methodology is a software development approach that emphasizes building a working model, or prototype, of the software.
This prototype allows developers to showcase the solution’s functionality to clients before creating the final application.
By doing this, necessary changes can be made early in the process, which helps avoid issues later on.
Advantages of the Prototype Model:
- Clients can see a sample of the software, giving them a clear idea of how it works.
- Developers can find areas that need changes early on and fix them quickly.
- It helps reduce the risk of failure by spotting problems at an early stage.
- Encourages good communication between the development team and the client, leading to a smoother project.
- Useful when gathering requirements and analyzing them, especially if there’s not enough documentation.
Disadvantages of the Prototype Model:
- Creating prototypes can be costly if too many resources are used.
- Clients might want the final product immediately after seeing the prototype.
- Too much client involvement can sometimes conflict with the developer’s process.
- Too many changes can disrupt the project’s workflow.
- Clients may lose interest or feel unsatisfied after seeing the prototype.
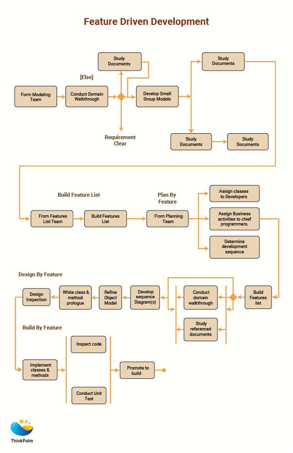
6. Feature Driven Development (FDD)

Feature Driven Development (FDD) is an iterative software development approach designed for large teams working on object-oriented projects.
This methodology is ideal for organizations transitioning from a phase-based to an iterative approach.
FDD is known for its focus on delivering features efficiently.
Advantages of FDD Methodology:
- Progress is tracked by features, providing a focused and organized approach.
- Allows multiple teams to work simultaneously, reducing project time.
- Well-suited for large projects, helping to achieve consistent success.
- The five simple processes enable quick and efficient progress.
- Follows industry standards, making development easier and in line with best practices.
Disadvantages of FDD Methodology:
- It is not suitable for smaller projects, making it less ideal for individual developers.
- Heavily relies on the lead developer, who must act as the coordinator, lead designer, and mentor.
- Lacks formal written documentation for clients, which may leave them without proof of progress.
7. Rapid Application Development (RAD)

Rapid Application Development (RAD) is a method that speeds up software development and produces high-quality results faster than other approaches.
It allows developers to quickly make the most of the software development process.
The main goal of RAD is to shorten the entire development cycle by involving users actively in the process.
Advantages of the RAD Model:
- It helps reduce risks and the effort needed by developers.
- Allows clients to quickly review the project and give feedback.
- Encourages customer feedback, leading to continuous improvements.
- Because it uses prototypes, there are fewer defects.
- Each phase delivers the most important features to the client first.
Disadvantages of the RAD Model:
- It depends on a strong team and individual skills to clearly identify business needs.
- Only works well for systems that can be divided into smaller parts (modular systems).
- May not be feasible for all organizations, as it requires both very experienced and highly skilled developers and designers.
- Not suitable for projects with small budgets due to the high costs of modeling and automated tools.
- Progress is hard to track since there is little documentation to show what has been done.
8. Spiral Model

In software development, the Spiral Model emphasizes on finding and reducing risks early on.
Developers start with small steps, look for risks, plan how to handle them, and then decide whether to move forward to the project’s next phase.
The success of this model depends on careful and skilled project management.
Advantages of the Spiral Model:
- It helps reduce risks by analyzing them early in the process.
- Works well for large, complex projects.
- New features can be added later in the project.
- Development happens quickly, with features added step by step.
- Best for projects with high risks where needs might change over time.
Disadvantages of the Spiral Model:
- It can be costly due to the detailed risk analysis.
- The whole project can fail if the risk analysis isn’t done well.
- Not a good fit for low-risk projects.
- There’s a chance the project might drag on without ever finishing.
- More documentation is needed because of the multiple phases involved.
9. Dynamic Systems Development Model (DSDM)

The DSDM, aka the ‘Dynamic Systems Development Method,’ is a software development approach built upon the core principles of Rapid Application Development (RAD).
It employs an iterative and incremental approach that emphasizes continuous user involvement.
The main goal is to deliver software systems on time and within budget, recognizing that development is an evolving process rather than a one-time effort.
Advantages of the DSDM:
- High user involvement increases understanding and engagement with the project.
- Basic functionality is delivered quickly, with additional features rolled out at regular intervals.
- Provides developers with easy access to end-users for feedback and collaboration.
- Projects will likely be completed on time and within the allocated budget.
Disadvantages of the DSDM:
- It can be costly to implement, requiring training for both users and developers, making it less suitable for small organizations or one-off projects.
- It may not be widely understood or accepted as a relatively new model.
- Demands significant user involvement throughout the development process.
- It involves gradually evolving project requirements, which can complicate planning and execution.
10. Extreme Programming Methodology

Extreme Programming (XP) is an agile software engineering methodology designed for development in fast-changing environments.
It emphasizes flexibility and aims to reduce costs associated with changing software requirements, recognizing that late adjustments can be expensive.
Advantages of Extreme Programming Methodology:
- Reduces costs and time by focusing on timely delivery and minimizing documentation.
- Encourages customer involvement to ensure the product meets their needs.
- Promotes realistic planning and commitment from developers to schedules.
- Integrates well with modern development practices, leading to high-quality software.
Disadvantages of Extreme Programming Methodology:
- Often prioritizes coding over design, which can affect software quality.
- Defect documentation may be insufficient, leading to recurring issues.
- Success heavily depends on team skills and collaboration.
- Frequent meetings can increase costs for clients.
- It requires many adjustments, which can be challenging for developers.
- Accurate work estimates are difficult at the start due to an unclear project scope.
11. Joint Application Development Methodology

Joint Application Development (JAD) brings together clients, users, and developers in focused meetings to define software requirements and user interfaces.
This method is great for addressing business problems collaboratively.
Advantages of JAD Methodology:
- Gathers a lot of information quickly, reducing risks.
- Produces high-quality results in less time and cuts costs.
- Resolves conflict quickly with a skilled facilitator.
- Encourages different viewpoints, improving the design.
- Provides clear requirements for better system quality.
Disadvantages of JAD Methodology:
- Requires significant time for planning and scheduling.
- Needs a strong commitment from everyone involved.
- Depends on trained people for effective meetings.
- Conflicting opinions can make it hard to stay focused.
12. Lean Development Methodology

Lean Development focuses on creating software quickly and efficiently.
The goal is to complete projects in about a third of the usual time while keeping costs low.
Advantages of Lean Development Methodology:
- It speeds up development by cutting out waste and reducing costs.
- Allows for faster product delivery with more features.
- It empowers teams to make decisions, increasing motivation.
Disadvantages of Lean Development Methodology:
- Success depends on the discipline and skills of the team.
- A good business analyst is needed to clarify the requirements.
- Teams might get distracted from core objectives due to over-flexibility in the methodology.
Final Words
Each of these software development methodologies plays an important role in various projects. However, the success of a method depends on the nature of the project.
Also, what works well for one may not work for another. While each methodology has its benefits, none are perfect, as they all come with their own pros and cons.
Therefore, individuals or teams working on software projects should understand these methods thoroughly before deciding which to use.
In short, choosing the right testing methodology is key to your software’s success. It’s all about understanding your project’s scope, the technology you’re using, and what your business needs.
So, for the best results, consulting a professional software development company like ThinkPalm, with more than decades of industry expertise, talent pool, and global clientele, will always be a good idea to consider.

Frequently Asked Questions (FAQ)
What are the top software development methodologies?
Agile, Waterfall, Scrum, Lean, and DevOps are some of the top methodologies.
What is Agile methodology in software development?
Agile is a flexible, iterative approach focused on collaboration and customer feedback.
How is Scrum different from Agile?
Scrum is actually a popular framework that falls within Agile and divides projects into sprints with specific goals.
What results can teams expect when using the Waterfall software development methodology?
Waterfall is a linear approach best for projects with fixed requirements and predictable steps.
Why is DevOps important in software development?
DevOps combines development and operations to enable quicker and more dependable software delivery.
Which software development methodology is best?
The best methodology depends on project needs, team size, and flexibility requirements.
What is Lean methodology in software development methodology?
Lean emphasizes reducing waste and maximizing value by optimizing processes.
What are the main stages of the Waterfall model?
The Waterfall model includes requirement gathering, design, development, testing, and deployment.
Can we use Agile and DevOps together?
Yes, Agile and DevOps can work together to improve speed and efficiency in software development.
What are the key differences between Agile and Waterfall?
Agile is iterative and flexible, while Waterfall is linear with predefined stages.
How do you pick the best software development methodology for your project?
You should choose based on project goals, team size, timeline, and flexibility requirements.
Can I combine multiple methodologies for my project?
Yes, you can combine multiple methodologies for your project as long as they complement each other and align with your project goals.
Author Bio
Vishnu Narayan is a dedicated content writer and a skilled copywriter working at ThinkPalm Technologies. More than a passionate writer, he is a tech enthusiast and an avid reader who seamlessly blends creativity with technical expertise. A wanderer at heart, he tries to roam the world with a heart that longs to watch more sunsets than Netflix!